在神经科学研究的工具箱里,如果说脑类器官是”培养皿中的微型大脑”,那么腺相关病毒(AAV)就是精准操控这个微型大脑的”遥控器”。作为神经科学研究者,我们常常面临一个困境:动物模型无法完全再现人类大脑的复杂性,而直接研究人脑又面临伦理和技术限制。脑类器官+AAV的组合,正是破解这一难题的关键钥匙。无论您是刚刚接触脑类器官的新手,还是希望优化AAV转导策略的资深研究者,本文都将用最直白的语言,带您了解:脑类器官是什么?能做什么?为什么要在脑类器官中使用AAV?如何选择合适的AAV产品?有哪些成功案例可以借鉴?
一、类器官技术:体外的微型大脑
1.1 什么是类器官?
类器官(Organoids)是从人类干细胞(如iPSCs或ESCs)培养出的三维”迷你大脑”,直径通常约3-5毫米,能够模拟人类大脑的早期发育过程。其核心价值在于:1)人源性,直接来自人类细胞,避免了物种差异;2)可操作性,可以实时观察、实验干预,比动物模型更灵活;3)疾病相关性,使用患者细胞可构建个性化疾病模型。
类器官培养体系主要由三个核心要素构成:基质胶、维持类器官生态所需因子以及诱导分化所需因子。其中,基质胶包含胶原蛋白、巢蛋白和纤连蛋白等成分,能够模拟细胞外基质的环境,为类器官提供三维空间结构支持,是细胞生长的“脚手架”。而维持类器官生态所需因子,其主要功能在于促进细胞增殖并抑制细胞凋亡,从而维持类器官的长期稳定生长,常见的因子有EGF、FGF、B27等。诱导分化因子的主要功能是引导干细胞定向分化为神经元、胶质细胞等,通常需要在不同阶段添加不同因子,模拟大脑发育时序。
脑类器官的生成方法(图1):(1)Day 0-6: 干细胞形成胚胎体(EB);(2)Day 6-18: 诱导干细胞向神经外胚层分化;(3)Day 18-60: 细胞分化,出现神经元和胶质细胞前体;(4)Day 60-90+: 早期成熟,形成层状结构和功能性神经网络;(5)3-10个月:持续成熟,建立复杂神经网络和同步电活动。
图1 类器官培养流程[1]
1.2 脑类器官的四大应用场景
脑类器官为神经科学研究带来了全新视角,其应用领域主要包括神经发育研究、疾病建模、药物筛选和基因功能研究等(图2)。
图2 脑类器官的应用领域概览
二、AAV与脑类器官研究:为什么需要强强联合?
AAV是一种二十面体的细小病毒,不能自主复制,没有包膜,其直径约为20-26nm,基因组是线性单链DNA,长约4.7 kb。在研究中常用的重组腺相关病毒(rAAV)是在非致病性野生型AAV的基础上经过基因改造的载体,可将目标基因高效导入细胞,具有不整合基因组、免疫原性低、无致病性等优点。由于rAAV对神经元的转导效率高,表达稳定,有多种血清型,可以靶向不同的细胞类型,而且已有临床应用先例(如用于治疗脊髓性肌萎缩症等),因此深受神经科学家的亲睐。与直接在小鼠脑内注射AAV相比,用AAV感染脑类器官的优缺点在于:

何时选择脑类器官+AAV研究策略?
脑类器官侧重于机制解析和初筛验证,动物模型侧重于系统整合和临床转化,二者互补而非替代。以下情况特别适合选择脑类器官+AAV的研究策略:
✅研究人类特异的神经发育机制(如ARHGAP11B等人类特有基因)
✅快速初筛针对神经系统疾病的药物
✅验证候选基因功能或变异致病性
✅需要高通量测试多个实验条件
✅研究细胞自主性表型(不依赖全身系统)
不适用场景:
❌ 研究需要完整神经环路(如运动控制、感觉输入)
❌ 研究血脑屏障通透性
❌ 研究神经-免疫互作
❌ 需要行为学数据
❌ 临床前安全性验证(监管要求必须做动物实验)
三、如何在脑类器官中用好AAV?
3.1 血清型选择——找到“对的那一个”
不同AAV血清型对脑类器官中各种细胞类型的转导效率存在显著差异,以下是针对脑类器官的血清型选择建议:

- 广谱标记:首选 AAV9 或 AAV-PHP.eB(稳妥可靠)
- 神经元功能研究:AAV1 + hSyn启动子
- 如果不确定,则先做预实验:准备3-4个血清型(如AAV5、AAV-DJ、AAV9、AAV-PHP.eB等),用GFP报告载体,同等剂量感染,1-2周后比较感染效率和细胞特异性
注意事项:1)血清型选择与启动子会相互影响;2)不同实验室的类器官培养方案可能影响转导效率;3)同一血清型在不同发育阶段的效果可能不同。
省时小妙招: 针对类器官预实验需求,派真生物特别推出了barcoded-AAV capsid screening kit,内含AAV2/5/8/9/DJ/PHP.eB/Anc80等多种常用血清型的GFP现货病毒。您无需单独构建包装,即可一次性完成对特定类器官模型的血清型筛选,最快一周锁定最佳载体。
3.2 启动子选择——决定“在哪里表达“
血清型决定”能不能感染”,启动子决定”在哪里表达”,两者协同才能达到最佳效果。

实战技巧:(1)优先使用人源启动子,更适合人源脑类器官;(2)考虑AAV载体容量限制,如果目的基因大,则选短启动子(如hSyn 470 bp vs. CaMKIIα 1.3 kb);(3)对于初步实验,可使用CAG/CMV等强启动子;(4)需要长期表达时,要避免过强启动子,CMV在类器官中可能被甲基化沉默,钙成像等长期实验推荐hSyn或CBA;(5)研究特定细胞类型时,启动子选择比血清型更为关键。
影响剂量需求的因素:
- 脑类器官的大小和发育阶段,小类器官(<3 mm),低剂量即可;大类器官(>5 mm),需增加剂量或采用注射法。
- 目标细胞类型的比例和分布,如果目标细胞丰富(如神经元),可采用中等剂量;如果是稀有细胞(如多巴胺能神经元),则可能需要更高剂量+特异启动子。
- 实验持续时间,如果是短期实验(1-2周),可用高剂量快速表达;如果是长期实验(>1月),则使用低中剂量以减少毒性。
实战技巧:
从中-低剂量开始,逐步调整至最佳水平。如先使用1×10¹⁰ GC/类器官(稀释病毒原液,按5-10 µL添加到培养基),感染后3-7天观察表达效率(荧光覆盖率 >30%为佳),毒性信号(类器官形态、细胞死亡、培养基浑浊)。如果效率不足,则增加至 5×10¹⁰GC/类器官,如有毒性,则降至 5×10⁹GC/类器官。
注意: 类器官对培养基环境极为敏感,病毒液加入体积建议控制在培养体系的1%以内。这就要求AAV必须具备极高的滴度与纯度。派真生物拥有科研级、NHP级和临床级AAV生产平台,采用三重质粒转染与超速离心/层析纯化工艺,可稳定提供滴度≥1E13 GC/mL的高纯度病毒,确保在微量加样下依然实现高效转导,将细胞毒性降至最低。
3.4 递送时机:发育阶段的精准选择
AAV递送时机对实验结果有决定性影响,需根据研究问题精确选择:

实战技巧:
问自己三个问题:
(1)我的目标细胞是什么?NPC → Day 20-40,神经元 → Day 60-100,胶质细胞 → Day 80+
(2)我需要观察多久?短期(1-2周)→ 可晚些感染(Day 80+),长期(>1月)→ 确保足够时间让表达稳定
(3)我的研究问题对时间敏感吗?发育过程研究 → 需精确控制时间窗,终点表型研究 → 时间点相对灵活。例如研究不同发育阶段对某基因扰动的敏感性,可设置3组类器官,分别在Day 30, Day 60, Day 90感染同一AAV,比较相同培养天数时的表型差异,揭示”关键发育窗口期”。
四、案例分析:AAV应用于脑类器官的成功实践
理论说完了,让我们看看真实研究是怎么做的。
4.1 案例一:癫痫样放电的钙成像——AAV让类器官”可视化”

实验设计拆解
步骤 1:构建融合类器官
将分别定向诱导 56 天的背侧皮层(Cx)与腹侧基底神经节(GE)类器官半切后共培养(图3),使 GE 来源的 GABA 能中间神经元借助 AAV1-CAG-tdTomato 示踪迁移并整合到 Cx,形成 25% 抑制性神经元比例的“皮质-基底神经节环路”,这是后续出现网络振荡的细胞基础。
步骤 2:钙成像准备
在融合后 1 个月(Day 88–95)网络初步成熟阶段,向类器官微注射 5 µL AAV1-hSyn-GCaMP6f(滴度 1.98×10¹³ GC/mL,约合 1×10¹¹ GC/球);12–14 天后 GCaMP 充分表达,即可在双光子显微镜下以 31 Hz、512×512 像素分辨率采集 ΔF/F 钙瞬变。
步骤 3:功能记录
低浓度海人酸诱导网络兴奋后,正常融合体呈现 1–100 Hz 的多频振荡;而 Rett 综合征患者(MECP2 突变)来源的融合体则出现 200–500 Hz 的高频振荡与同步化棘波,表型与临床 EEG 相似。进一步给予 TP53 抑制剂 pifithrin-α 可显著抑制高频放电并恢复伽马节律,验证了该平台的药物筛选潜力。
图3 融合脑类器官的产生和表征[2]
关键实验策略总结:

值得学习的点
功能工具选择精准:GCaMP6f 是当前金标准钙指示剂;实验设计巧妙:用两种 AAV(tdTomato 追踪 + GCaMP 功能)实现结构-功能一体化;临床相关性强:Rett 综合征模型直接对应真实疾病,为个体化药筛提供新范式。
产品推荐: 想要复制同款实验?无需等待漫长的定制周期!派真生物拥有500+种神经科学现货AAV,涵盖GCaMP6s /6f /jGCaMP7 /jRGECO等钙探针,以及ChR2 /NpHR /hM3Dq /hM4Di等光遗传与化学遗传工具病毒。最快24小时发货,助您的类器官功能研究即刻启动。
4.2 案例二:Krabbe病基因治疗——从血清型筛选到疗效验证

研究背景:Krabbe病是一种因GALC基因突变导致的罕见神经退行性疾病,患者中枢及周围神经系统迅速退化,目前唯一可用的造血干细胞移植仅能延缓病程。
中日友好医院Wang Wei教授团队在《Genes & Diseases》杂志发表了题为“Identification of AAV serotypes for gene therapy in Krabbe iPSCs-derived brain organoids”的研究论文,首次利用患者来源的脑类器官完成AAV血清型高通量筛选,并在同一模型中验证了AAV5介导的GALC基因治疗可显著恢复酶活性、降低毒性代谢物psychosine,为即将开展的临床试验提供了关键的概念验证数据[3]。
该工作首次证明脑类器官不仅能模拟人类神经退行性疾病的结构与生化特征,还可作为“体外替身”一次性比较十余种AAV血清型的感染效率,从而把传统需要数月、耗费大量动物的筛选流程压缩到数周;同时,它用功能读出(酶活性与代谢物水平)而非单纯报告基因表达,直接展示了基因治疗在患者自身遗传背景下“纠偏”的潜力,显著降低了后续临床转化失败的风险。
实验设计拆解
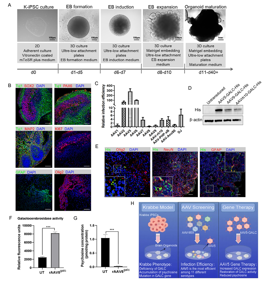
步骤1:构建患者特异性类器官
团队从一名典型Krabbe病患儿的皮肤穿刺样本中获得成纤维细胞,重编程为iPSC(PUMCi001-A),并在38天内将其诱导为具有背侧皮层样结构的脑类器官,免疫染色显示清晰的SOX2⁺室管膜区、TUJ1⁺/MAP2⁺神经元层以及GFAP⁺星形胶质细胞和Olig2⁺少突胶质细胞,且基因组保留致病性GALC突变,生化上呈现酶活性显著下降、psychosine大量积聚,完美复现疾病表型(图4)。
步骤2:AAV血清型筛选(创新点)
为找到最适合人类脑组织的载体,研究者将11种AAV(1、2、5、6、7、8、9、rh10、PHP.eB、Anc80、DJ)各包装含独特DNA条形码的GFP报告基因,按1×10⁹ GC/类器官的总量混合后一次性微注射至Day 38的类器官。感染第7天提取总RNA,qPCR定量各条形码转录本,以混合病毒基因组为外参计算相对感染效率。结果AAV5以显著优势居首,次之为AAV6与AAV2,而曾被寄予厚望的PHP.eB与AAV9在人源脑组织中表现并不突出。
技术赋能: 想在您的类器官模型中复现这种高效筛选?利用我们的Barcode AAV定制服务,您可以将数十种血清型“混装”在同一个管中。结合我们配套的NGS测序与数据分析服务,一次实验即可获得成百上千个数据点,让大规模衣壳筛选从“不可能”变为“日常操作”。
步骤3:基因治疗验证
锁定AAV5后,团队构建AAV5-CBA-hGALC-His载体(CBA启动子保证广谱且持久表达),以相同剂量回输Krabbe类器官。Western blot显示外源hGALC蛋白表达量远高于未处理组及AAV9/AAVrh10对照;免疫共定位证实His标签与NeuN、Olig2、GFAP共染,提示神经元、少突胶质细胞和星形胶质细胞均被高效转导。功能层面,酶活检测显示GALC活性恢复至正常水平的80%以上,质谱定量表明psychosine积累下降约70%,达到疾病修正的生化阈值。
图4 建立来源于Krabbe iPSCs的脑类器官体,并鉴定用于基因治疗的AAV血清型[3]
关键实验策略总结

值得学习的点:该研究采用“混合条形码”策略,一次实验同步完成11种血清型比拼,显著节省时间与宝贵的人源类器官资源;验证阶段不仅看外源蛋白表达,还同步测定酶活性和毒性代谢物水平,实现从“有表达”到“有功能”的跨越;载体选择则兼顾高效转导与临床先例,AAV5已有中枢神经系统应用安全记录,为后续IND申报和患者给药奠定坚实基础。
4.3 案例三: 高通量筛选天然与工程化AAV衣壳——类器官作为“试验场”

澳大利亚悉尼大学儿童医学研究所 Leszek Lisowski 团队在 2024 年 9 月《Molecular Therapy: Nucleic Acids》杂志发表题为“Enhanced AAV transduction across preclinical CNS models: A comparative study in human brain organoids with cross-species evaluations”的研究论文,目标是在人源模型中一次性比较数十种天然与工程化 AAV 变体,为中枢神经系统基因治疗挑选“最合用”的载体[4]。
这项工作的重要性体现在三方面:首先,它首次证明人脑类器官可以作为高通量预筛平台,把传统需要数百只动物、耗时数月的体内初筛压缩到几周;其次,筛选脱颖而出的 AAV2.7m8、AAV2-L5、AAV2-M1 等变体在小鼠侧脑室注射和猕猴小脑延髓池注射后仍保持高表达,实现了“类器官-啮齿类-非人灵长类”的跨物种验证;最后,团队公开了 51 种衣壳在 DNA 水平(细胞进入)与 RNA 水平(转录活性)的定量数据,为后续临床试验的载体选择提供了可直接参考的性能曲线。
实验设计拆解
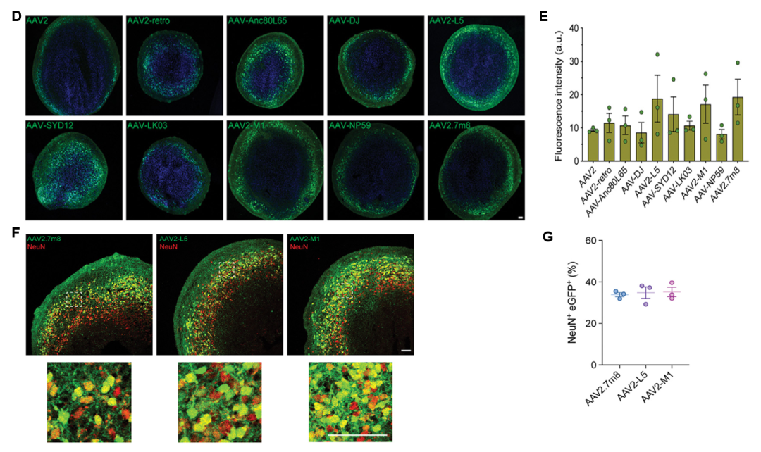
步骤 1:大规模血清型库测试
研究者自建“51-AAV Testing Kit”,将 51 种野生型或定向进化衣壳各包装两条带独特 150-bp 条形码的 ssAAV-CMV-eGFP 基因组,等摩尔混合后一次性感染 Day 120 的成熟皮质/全脑类器官(剂量 5×10¹⁰ vg/球,约合每种衣壳 1×10⁹ vg)。感染 14 天后提取总 DNA 与 RNA,通过 PCR 扩增条形码并结合 NGS,计算每种衣壳在基因组水平(细胞进入)和转录本水平(功能表达)的相对丰度,从而在无偏好条件下完成高通量排序(图5)。
步骤 2:TOP 候选验证
根据 NGS 得分,挑选 AAV2.7m8、AAV2-L5、AAV2-M1 等 10 个领先者,单独包装 ssAAV-CMV-eGFP 后再次转导皮质类器官(1×10¹⁰ vg/球,3 个独立分化批次)。两周后行共聚焦成像,用 ImageJ 定量平均荧光强度;同时行 NeuN/GFAP 免疫染色,确认 35% 左右 NeuN⁺神经元被转导,而 GFAP⁺星形胶质细胞极少阳性,证实衣壳对人源神经元具有良好特异性。
步骤 3:体内验证
小鼠实验:成年 C57BL/6J 经双侧侧脑室注射 1.1×10¹⁰ vg/变体,3 周后灌流取脑,全脑片扫描显示 AAV2-M1 的 eGFP 面积最广(4.6×10⁶ mm²),且可远距投射至小脑浦肯野细胞与脊髓背角纤维。
猕猴实验:经小脑延髓池一次性注入 20 种衣壳混合库(总剂量 1.4×10¹³ vg),4 周后取 12 个脑区及脊髓、肝脏,ddPCR 测载体拷贝数(VCN)并结合 NGS 条形码分析,发现 AAV2-M1、AAV-SYD12 与 AAV-CD-SYD09 在皮层、小脑和脊髓均保持高 DNA 占有率与高转录本输出,与类器官排名高度一致,完成跨物种功能验证。

图5 皮质类器官模型与所选部分腺相关病毒变体的转导效率比较[4]。
关键实验策略总结

值得学习的点
该研究用“条形码 + NGS”策略实现一次实验筛51种载体,显著提高通量;从类器官到小鼠再到非人灵长类,形成完整转化链条,避免“小鼠有效、人脑无效”的陷阱;全部定量数据公开,为全球社群提供宝贵的血清型性能数据库,可据此快速锁定适应症-载体-剂量组合,加速 CNS 基因治疗走向临床。
五、结语:开启您的脑类器官研究之旅
脑类器官与AAV的结合,正在重新定义神经科学研究的边界。这项技术让我们能够在人源系统中研究人类特有的大脑特征,突破传统动物模型的物种局限性,更真实地揭示人类神经发育和疾病的分子机制。同时,类器官平台显著加快了基因功能验证和疾病机制解析的速度,原本需要数月甚至数年的体内实验,如今可能在数周内就能获得初步答案。更令人振奋的是,基于患者自身细胞建立的类器官模型,为个性化医疗开辟了崭新路径,我们可以在”微型大脑”中测试不同治疗方案对特定患者的效果,从而制定真正精准的治疗策略。这一切都在加速从实验室发现到临床应用的转化进程,缩短新疗法惠及患者的时间。
进阶服务: 如果天然血清型已无法满足您的需求,AAV衣壳定向进化(Capsid Engineering)是突破瓶颈的关键。我们提供从AAV衣壳变体文库构建到多轮筛选与NGS测序的一站式服务,助您筛选出针对特定类器官细胞类型的“超级AAV”。
参考文献
[1] Shi Y, Wu Q, Wang X. Modeling brain development and diseases with human cerebral organoids. Curr Opin Neurobiol. 2021 Feb;66:103-115.
[2] Samarasinghe RA, et al. Identification of neural oscillations and epileptiform changes in human brain organoids. Nat Neurosci. 2021 Oct;24(10):1488-1500.
[3] Lv Y, Cui Z, Li H, et al. Identification of AAV serotypes for gene therapy in Krabbe iPSCs-derived brain organoids. Genes Dis. 2025;12(1):101269.
[4] Drouyer, Matthieu et al. Enhanced AAV transduction across preclinical CNS models: A comparative study in human brain organoids with cross-species evaluations. Molecular Therapy Nucleic Acids. 2024 Sep; 35(3), 102264.
关于派真
作为一家专注于AAV 技术十余年,深耕基因治疗领域的CRO&CDMO,派真生物可提供从载体设计、构建到 AAV、慢病毒和 mRNA 服务的一站式解决方案。凭借深厚的技术实力、卓越的运营管理和高标准的服务交付,我们为全球客户提供一站式CMC解决方案,包括从早期概念验证、成药性评估到IIT、IND及BLA的各个阶段。
凭借我们独立知识产权的π-alphaTM 293 细胞AAV高产技术平台,我们能将AAV产量提高多至10倍,每批次产量可达1×10¹⁷vg,以满足多样化的商业化和临床项目需求。此外,我们定制化的mRNA和脂质纳米颗粒(LNP)产品及服务覆盖药物和疫苗开发的各个阶段,从研发到符合GMP的生产,提供端到端的一站式解决方案。