作为基因治疗CDMO领域的深耕者,派真生物(PackGene)近日再次取得重大研发突破——由派真生物自主研发的,一种兼具“全局脱靶”与“肌肉组织特异性靶向”双重优势的新型AAV衣壳变体(AAV.eM)成功问世。目前,相关研究成果已在预印本平台bioRxiv发表。

创新设计策略,重塑AAV递送标杆
腺相关病毒(AAV)作为基因治疗领域最有前景的递送载体之一,其临床应用却长期受限于两大核心瓶颈:肝脏毒性和靶向效率不足。系统给药后,AAV载体往往大量聚集于肝脏,不仅造成治疗载体的浪费,高剂量下还会引发严重肝损伤,已有致死性不良事件见诸报道,为基因治疗的安全性蒙上了一层阴影。如何让AAV“导弹”精准命中靶心,同时又“隐身”于非靶向组织,尤其是肝脏,已成为整个行业亟待攻克的难题。
派真生物此次研发的新型衣壳AAV.eM,正是为解决这一核心痛点而来。通过创新的“两步走”衣壳工程策略,我们成功构建了一个全新的AAV平台,为开发更安全、更高效的基因治疗药物开辟了新的道路。
AAV.eM的双重突破
派真生物的科学家们首先通过环域替换(loop swapping)技术,将AAV9的关键环域整合到AAV2骨架中,创造性地构建了一种“通用型低转导背景骨架”——AAV.Zero。该骨架在小鼠体内几乎所有组织,尤其是肝脏中,均表现出极低的转导活性,如同为AAV载体披上了一件“隐身衣”,实现了“全局脱靶”的第一步。
随后,基于这件“隐身衣”,研究团队巧妙地嵌入了一段肌肉靶向肽,成功“解锁”了对肌肉组织的“精准制导”能力,最终获得了这款性能卓越的新型衣壳——AAV.eM。
这一理性设计策略突破了传统随机筛选方法的局限,通过精准的结构-功能导向设计,不仅能够有效规避AAV载体在肝脏等非靶向组织的“误伤”,更能将治疗基因高效富集于目标组织,从而实现“更低的剂量,更高的疗效,更优的安全性”。
跨物种验证,探索临床转化可行性
一个成功的AAV衣壳,其优越性必须经得起从模式动物到人类临床应用的层层考验。AAV.eM的卓越性能在两种不同品系的小鼠模型中得到了充分验证,更令人振奋的是,在与人类更为接近的非人灵长类动物(NHP)模型中,AAV.eM同样展现出强大的肌肉靶向能力和优异的安全性:
- 卓越的肌肉靶向性能:AAV.eM在骨骼肌、心肌等多种肌肉组织中实现了高效基因转导,效率与已发表的MyoAAV.4A相当甚至更优。
- 显著的肝脏去靶向:与MyoAAV.4A相比,AAV.eM在肝脏中的转导效率降低约82倍,基因表达水平降低约100倍以上。
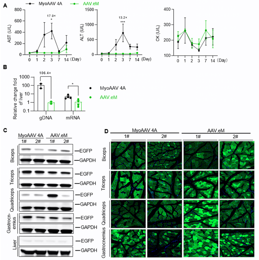
- 优异的安全性特征:在非人灵长类动物实验中,MyoAAV.4A组在给药后第3天血清ALT和AST水平分别升高至基线的13.2倍和17.9倍,提示明显肝损伤;而AAV.eM组的肝酶水平始终保持在正常范围,未出现肝毒性迹象(图1)。
- 功能性治疗验证:在DMD小鼠模型中,AAV.eM递送微肌营养不良蛋白(micro-dystrophin)实现了肌肉功能的有效恢复,肌力显著改善,血清肌酸激酶(CK)水平显著降低,治疗效果优于临床常用的AAV9载体。

平台技术,应用前景广阔
更重要的是,派真生物开发的AAV.Zero系列低转导背景衣壳不仅限于肌肉靶向,还可作为通用平台骨架,通过插入不同的靶向肽序列,实现对多种组织器官的特异性靶向。研究团队已基于这一策略成功开发出多个新型衣壳变体(PG016、PG017、PG018),均在小鼠和非人灵长类动物中展现出优异的肌肉靶向性和低肝脏转导特性。
此外,AAV.eM在生产工艺方面也显示出独特优势,相比MyoAAV.4A具有更优的生物物理稳定性和更低的聚集倾向,即使在超高浓度(>1E13 vg/mL)下仍保持单分散状态,更适合大规模GMP生产。
派真生物创始人李华鹏博士表示:“AAV.eM的设计理念,是从根本上解决当前AAV基因治疗面临的安全性与有效性平衡的难题。我们开发的‘全局脱靶’骨架如同一个通用平台,未来通过嵌入不同的靶向肽,有望快速开发出针对中枢神经、心脏等更多特定组织的精准基因递送工具,从而赋能更广泛的疾病治疗领域。”
关于派真生物PackGene
派真生物拥有完整的AAV载体研发与生产技术平台,可提供从载体设计、衣壳工程、质粒构建到病毒包装的一站式服务,产品已服务于北美、欧洲、日本、新加坡等多个国家和地区,成功助力30+个IIT项目,20+个IND项目,零发补通过FDA/NMPA 中美IND申报。
派真生物始终秉承科学创新精神,通过突破性技术创新推动基因治疗产业发展,为人类健康事业贡献力量。
本研究相关的专利:WO2024138809A1, WO2024138811A1, PCT/CN2025/084668, PCT/CN2025/085186。
关于派真
作为一家专注于AAV 技术十余年,深耕基因治疗领域的CRO&CDMO,派真生物可提供从载体设计、构建到 AAV、慢病毒和 mRNA 服务的一站式解决方案。凭借深厚的技术实力、卓越的运营管理和高标准的服务交付,我们为全球客户提供一站式CMC解决方案,包括从早期概念验证、成药性评估到IIT、IND及BLA的各个阶段。
凭借我们独立知识产权的π-alphaTM 293 细胞AAV高产技术平台,我们能将AAV产量提高多至10倍,每批次产量可达1×10¹⁷vg,以满足多样化的商业化和临床项目需求。此外,我们定制化的mRNA和脂质纳米颗粒(LNP)产品及服务覆盖药物和疫苗开发的各个阶段,从研发到符合GMP的生产,提供端到端的一站式解决方案。