近期,加州大学圣地亚哥分校Ju Chen教授团队在Circulation杂志(IF=38.6)发表了题为“A Novel miniALPK3 Gene Therapy for ALPK3-Associated Cardiomyopathy”的研究成果。该研究通过基因截短策略构建出功能完整的miniALPK3,成功突破AAV包装容量限制,并借助心肌靶向AAV载体实现miniALPK3的高效递送,为ALPK3相关心肌病的基因治疗提供了全新且有效的解决方案。

派真生物为该研究提供了MyoAAV-2A-miniALPK3载体的制备服务,助力研究顺利开展。
一、研究背景
ALPK3(α蛋白激酶3)是定位于心肌细胞M带的假激酶,核心功能是维持肌节完整性,对心肌发育和正常功能至关重要。人群中,纯合或复合杂合ALPK3功能缺失突变会导致婴幼儿期严重心肌病,杂合突变则与成人肥厚型心肌病密切相关,恢复ALPK3的正常表达是治疗该类心肌病的核心思路。
AAV是心肌基因治疗的理想载体,但全长Alpk3 cDNA编码区长达5040 bp,远超AAV 4.7 kb的包装上限,无法直接进行载体构建, 这给基因治疗带来了巨大挑战。因此,开发一种既能保留ALPK3功能又适合AAV载体包装的变体成为研究的关键。研究团队通过生物信息学分析发现,ALPK3的14个外显子中,外显子6占编码序列的40%,且该区域为固有无序区,推测其缺失不会影响蛋白核心功能,这为构建截短型miniALPK3、突破包装限制提供了关键靶点。
二、研究亮点
1.创新的基因编辑策略
研究团队利用CRISPR-Cas9技术对Alpk3基因进行精准编辑,通过删除外显子6中的大部分非必需区域,成功构建了miniALPK3变体。这一策略不仅保留了ALPK3的关键功能域,还解决了AAV载体包装限制的问题,为基因治疗提供了新的思路。
2.高效的递送系统
采用了肌肉趋向性的MyoAAV-2A衣壳,结合心脏特异性cTnT启动子,实现了miniALPK3在心肌细胞中的高效、特异性表达。这一递送系统的优化,显著提高了基因治疗的靶向性和效果。
3.全面的疗效评估体系
本研究通过多维度、多层次的评估手段,包括Western blot、免疫荧光、超声心动图、组织学分析等,全面评估了miniALPK3基因疗法在预防和治疗心肌病中的疗效。这种综合评估体系确保了研究结果的可靠性和科学性。
三、主要研究结果
1.MiniALPK3变体的成功构建与功能验证
通过CRISPR-Cas9技术,研究团队成功从Alpk3基因的外显子6中删除了1,119 bp的片段,构建了miniALPK3变体。基因测序和蛋白质分析证实了删除的正确性和蛋白质结构的完整性。进一步的功能实验显示,表达miniALPK3的小鼠在长达15个月的时间内心脏功能正常,表明miniALPK3保留了全长ALPK3的关键功能。
2.MiniALPK3基因疗法的体内实施与表达验证
研究团队将miniALPK3 cDNA包装进MyoAAV-2A衣壳,并添加了C端3×FLAG标签以便检测表达。在Alpk3−/−小鼠出生后第2或3天,通过面部静脉注射MyoAAV 2A-miniALPK3,实现了心肌细胞中miniALPK3的高效表达。Western blot和免疫荧光分析显示,miniALPK3在心肌细胞中的表达水平与全长ALPK3相当,且定位一致,验证了基因疗法的有效性。
3.MiniALPK3基因疗法对心脏功能的显著改善
超声心动图分析显示,与接受盐水注射的Alpk3−/−小鼠相比,接受MyoAAV-miniALPK3治疗的小鼠心脏功能显著改善。具体表现为心室尺寸减小、分数缩短率(FS%)增加,表明心肌收缩力得到增强。此外,治疗组小鼠的生存期显著延长,无过早死亡现象,进一步证明了基因疗法的疗效。
4.组织学和分子水平的疗效验证
组织学分析显示,治疗组小鼠心室壁厚度和腔室大小恢复正常,肌节结构得到恢复。心肌细胞中厚丝蛋白(如肌球蛋白、MyBPC、MLC1等)的水平接近正常,表明心肌细胞的结构和功能得到显著改善。同时,治疗组小鼠心脏中重塑(ANF, Myh7)和纤维化(Col1a1, Col3a1)标记物的表达显著降低,进一步验证了基因疗法在分子水平上的疗效。

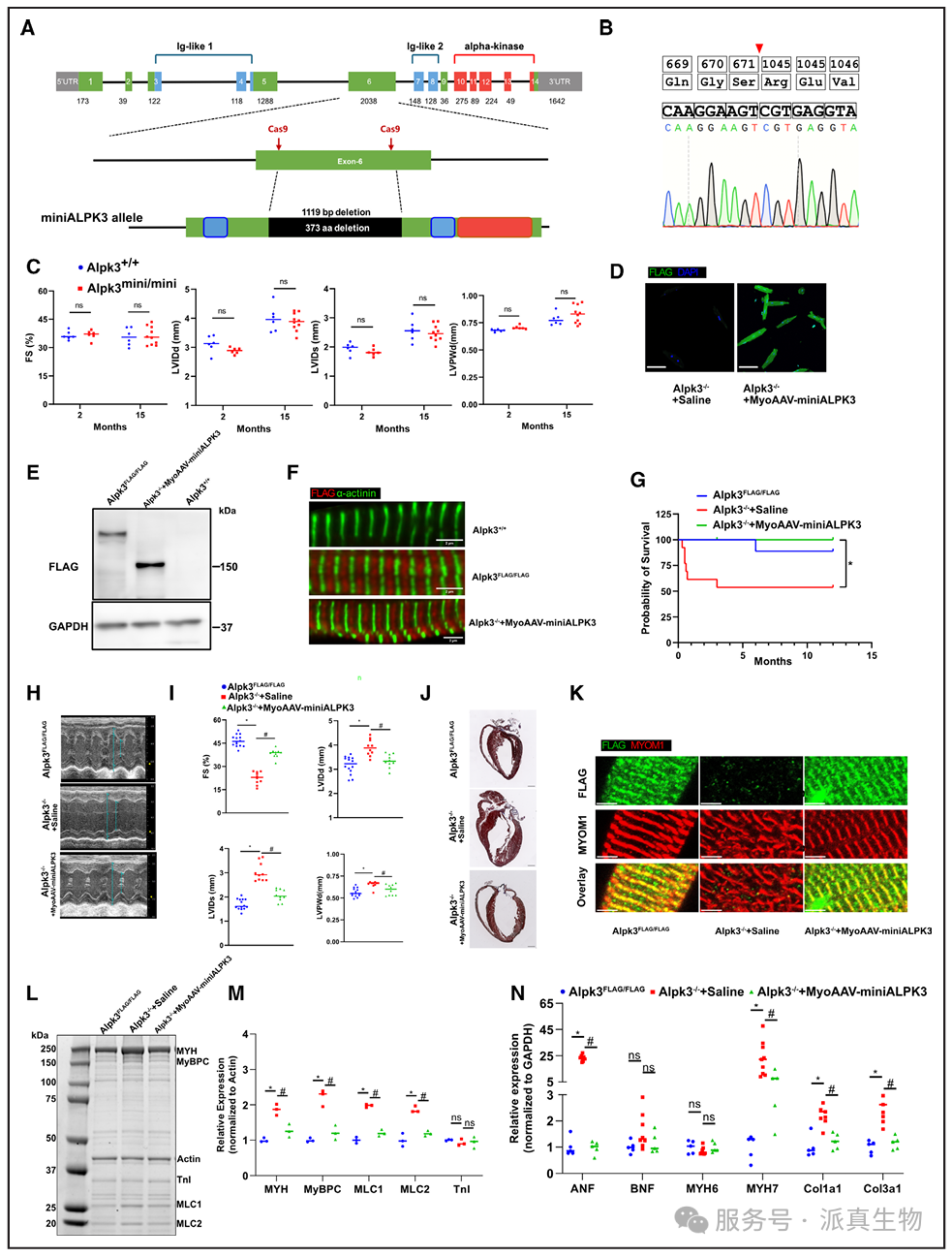
图1ALPK3相关心肌病的miniALPK3基因疗法。(A)CRISPR-Cas9编辑miniALPK3小鼠策略的示意图。(B)Sanger测序确认miniALPK3小鼠中氨基酸672-1044的缺失。(C)对2个月和15个月大的对照(Alpk3+/+)和纯合miniALPK3小鼠进行超声心动图分析,测量分数缩短(FS)以评估收缩功能,测量舒张期(LVIDd)和收缩期(LVIDs)左心室内部尺寸以反映心室大小。(D)用生理盐水或MyoAAV-miniALPK3 处理的Alpk3−/−小鼠分离的心肌细胞的代表性图像(E)抗体检测小鼠心脏组织裂解物的蛋白质印迹分析。(F)Alpk3+/+、Alpk3FLAG/FLAG 和Alpk3−/−小鼠心脏切片的代表性图像。 (G)Kaplan-Meier生存分析表明,与接受生理盐水的Alpk3−/−小鼠相比,用MyoAAV-miniALPK3 处理的Alpk3−/−小鼠寿命延长。(H)6周龄Alpk3FLAG/FLAG、接受生理盐水的Alpk3−/−小鼠或用 MyoAAV-miniALPK3处理的Alpk3−/−小鼠的代表性M型超声心动图图像。(I)6周龄Alpk3FLAG/FLAG、接受生理盐水的Alpk3−/−小鼠或用MyoAAV-miniALPK3处理的Alpk3−/−小鼠的超声心动图测量值FS%、LVIDd、 LVIDs 和LVPWd。(J)用Masson三色染色法染色的心脏切片代表性图像。(K)Alpk3FLAG/FLAG、Alpk3−/−小鼠经生理盐水或 MyoAAV-miniALPK3处理后的心脏切片免疫荧光代表性图像。(L)从生理盐水或MyoAAV-miniALPK3 处理的Alpk3FLAG/FLAG、Alpk3−/−小鼠心脏中分离出的总蛋白的肌节组分的SDS-PAGE 分析。主要肌节蛋白(包括 MYH、MyBPC、MLC1、 MLC2 和心肌肌钙蛋白 I)对应的条带已标注。(M)(L)中所示蛋白条带的光密度定量。(N)8周龄Alpk3FLAG/FLAG、Alpk3−/−小鼠经生理盐水或 MyoAAV-miniALPK3 处理后的心脏重塑和纤维化标志物的RT-qPCR分析。
四、研究结论
本研究成功构建了miniALPK3变体,并通过AAV载体将其递送至心肌细胞,有效预防和治疗了ALPK3相关心肌病。研究结果表明,miniALPK3基因疗法能够显著改善心脏功能、延长小鼠生存期、恢复心肌结构和功能、减少心脏重塑和纤维化。这些发现为ALPK3相关心肌病的治疗提供了新的策略,展示了基因治疗在心肌病领域的巨大潜力。
五、展望与意义
1.临床应用前景广阔
本研究为ALPK3相关心肌病的治疗提供了有力的实验依据,未来有望通过进一步的临床试验验证其在人类患者中的疗效和安全性。一旦成功,miniALPK3基因疗法将成为心肌病治疗领域的重要突破,为无数患者带来福音。此外,该策略还可拓展至其他由类似基因突变引起的心肌病治疗中,具有广泛的应用前景。
2.推动基因治疗技术的创新发展
本研究中采用的基因编辑和AAV载体递送技术不仅适用于ALPK3相关心肌病的治疗,还可为其他遗传性疾病的治疗提供借鉴。通过不断优化基因编辑策略和载体系统,可以开发出更多高效、安全的基因治疗方案,推动基因治疗技术的创新发展。
3.促进基础研究与转化医学的深度融合
本研究充分展示了基础研究与转化医学紧密结合的重要性。通过深入研究ALPK3的功能和作用机制,科学家们能够设计出针对性的基因治疗方案;而通过严格的动物实验验证和临床试验推进,可以确保治疗方案的有效性和安全性。这种基础研究与转化医学相结合的模式将加速新药研发进程,推动医学科学的进步和发展,为人类健康事业作出更大贡献。
派真有幸为本研究提供了AAV包装服务

Feng W, Bogomolovas J, Shain AG, Wang L, Chen C, Ye M, Gu Y, Zhou X, Chen J. A Novel miniALPK3 Gene Therapy for ALPK3-Associated Cardiomyopathy. Circulation. 2025 Nov 18;152(20):1453-1455. doi: 10.1161/CIRCULATIONAHA.125.074632. Epub 2025 Nov 17. PMID: 41248220; PMCID: PMC12626394.
关于派真
作为一家专注于AAV 技术十余年,深耕基因治疗领域的CRO&CDMO,派真生物可提供从载体设计、构建到 AAV、慢病毒和 mRNA 服务的一站式解决方案。凭借深厚的技术实力、卓越的运营管理和高标准的服务交付,我们为全球客户提供一站式CMC解决方案,包括从早期概念验证、成药性评估到IIT、IND及BLA的各个阶段。
凭借我们独立知识产权的π-alphaTM 293 细胞AAV高产技术平台,我们能将AAV产量提高多至10倍,每批次产量可达1×10¹⁷vg,以满足多样化的商业化和临床项目需求。此外,我们定制化的mRNA和脂质纳米颗粒(LNP)产品及服务覆盖药物和疫苗开发的各个阶段,从研发到符合GMP的生产,提供端到端的一站式解决方案。