CAR T细胞疗法在血液肿瘤领域已取得令人瞩目的临床成绩,但面对实体瘤,却仍举步维艰。肿瘤免疫抑制微环境、抗原异质性以及CAR-T细胞难以有效浸润肿瘤,是横亘在研究者面前的三座大山。为此,科学家们开发了”武装型”(armoured)CAR-T细胞——通过工程化手段让其额外分泌促炎细胞因子(如IL-12、IL-2等),以增强抗肿瘤免疫响应。然而,这类策略面临一个致命隐患:细胞因子如果在外周正常组织中”泄露”表达,极易引发全身性毒性。
事实上,一项使用合成NFAT启动子驱动IL-12表达的临床试验(NCT01236573)正是因为严重毒性事件而被迫中止,深刻警示了精准调控转基因表达的必要性。
现有的合成启动子(如NFAT系统)和SynNotch系统,由于仅使用短片段调控DNA,无法完整复现内源基因的精密调控逻辑,导致”表达泄露”难以根除。如何让武装型CAR T细胞只在肿瘤局部”开枪”、在外周保持”沉默”,成为破局的关键。
来自澳大利亚 Peter MacCallum 癌症中心和斯坦福大学的联合研究团队在《Nature》 发表重磅研究成果“Rewiring endogenous genes in CART cells for tumour-restricted payload delivery”。该研究利用CRISPR敲入技术,将治疗性细胞因子(如IL-12、IL-2)精准置于内源肿瘤特异性启动子NR4A2或RGS16的控制之下,通过借用内源基因的调控元件,实现了CAR-T细胞仅在肿瘤局部释放效应分子。在多种实体瘤小鼠模型中,该策略展现出显著增强的抗肿瘤疗效和长期生存效益,且未观察到传统CAR-T细胞常见的全身毒性反应。这一突破,为解决CAR-T治疗实体瘤中因外周表达导致的毒性这一核心瓶颈,提供了兼具安全性与临床转化潜力的全新范式。

研究亮点
1.用内源基因的“开关”
研究团队创新性地开发了CRISPR敲入技术,利用同源定向修复(HDR),将治疗基因精准插入内源肿瘤特异性基因NR4A2和RGS16的启动子下游,使使转基因表达完全受该内源基因的全套顺式和反式调控元件控制,从根本上实现肿瘤局部特异性表达,规避了合成启动子”只能开启、无法关闭”的先天缺陷。
2.两种启动子,各有所长
NR4A2启动子:表达更“严苛”(脾脏GFP表达率<1%),适合毒性较高的因子(如IL-12),在多种实体瘤模型中实现强力抗肿瘤效果且无全身毒性;
RGS16启动子:瘤内表达更“强劲”,适合毒性较低的因子(如IL-2),在提升疗效的同时安全性良好。
3.临床转化潜力:小鼠到患者全链条验证
研究不仅在同基因(syngeneic)鼠模型和异种移植(xenogeneic)NSG小鼠模型中取得显著疗效,更成功在来自弥漫大B细胞淋巴瘤(DLBCL)和多发性骨髓瘤患者的T细胞中实现了高效CRISPR编辑,并验证了细胞因子的肿瘤特异性诱导表达。同时,团队还开发了一步法制造流程,将CAR与治疗基因同时插入不同位点,大幅简化生产工艺,为临床转化铺平道路。
主要研究结果
1.AAV6介导的高效CRISPR-HDR编辑体系的建立
研究团队首先以PDCD1(PD-1)基因座为原型,建立并优化了CRISPR-HDR敲入方案(图1)。具体流程为:将Cas9/sgRNA核糖核蛋白(RNP)电转入活化T细胞后,以AAV6血清型载体递送同源修复模板,MOI(感染复数)梯度实验表明在MOI为1 x 105(即10万vg/细胞)时,PD-1/GFP双阳性细胞比例可达约33.5%(刺激后),进一步联合DNA-PK抑制剂M3814(2 μM)处理可将编辑效率提升至约60%以上。在体外肿瘤共培养实验中,CRISPR敲入细胞在受到靶抗原刺激72小时后GFP表达被显著激活,充分证明了内源启动子对转基因的可控性。在体内实验中,携带AT-3-ova肿瘤的小鼠接受过继转移后第8天,PD-1/GFP OT-I细胞在肿瘤内GFP高表达,而脾脏中GFP表达极低,与内源PD-1表达分布高度吻合。这一原型验证为后续NR4A2、RGS16等肿瘤特异性靶点的应用提供了坚实的技术平台。
图1 优化用于工程化原代小鼠T细胞的CRISPR-HDR方案。
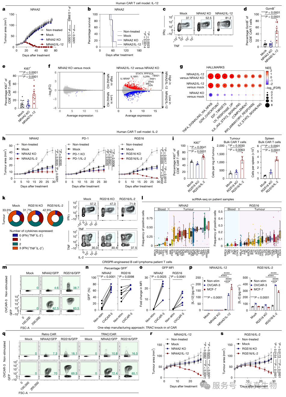
2.NR4A2/IL-12武装T细胞:肿瘤高效限制表达 vs. NFAT系统的全面胜出
研究者通过RNA-seq筛选出NR4A2作为安全性最优的内源性启动子候选。在体外,以AAV6(MOI 10,000–100,000)递送含IL-12编码序列的同源修复模板,成功制备了NR4A2/IL-12 CAR T细胞;该细胞仅在肿瘤细胞共培养条件下才显著上调IL-12分泌,非刺激状态下几乎检测不到(图2)。在体内,荷E0771-hHer2或MC38-hHer2肿瘤的C57BL/6小鼠接受5 × 10⁶个 NR4A2/IL-12鼠源抗hHer2 CAR T细胞过继转移后,肿瘤明显消退,生存期显著延长,且全程无明显毒性(体重维持正常)。相比之下,使用NFAT启动子驱动IL-12的CAR T细胞组小鼠出现快速体重下降、弓背和萎靡等严重全身毒性。
在8个外周组织(血液、骨髓、脑、脾脏、肝脏、肺、肾脏)中,NFAT-GFP CAR T细胞GFP表达率约为10%,而NR4A2/GFP CAR T细胞在全部外周组织中GFP阳性率均≤2%,充分证明NR4A2启动子实现了远比NFAT系统更为严格的肿瘤限制性表达。
图2 NR4A2/IL-12工程化T细胞具有良好的耐受性,并能引发强大的抗肿瘤免疫反应。
3.激活宿主抗肿瘤免疫与多功能效应T细胞扩增
NR4A2/IL-12 T细胞的抗肿瘤作用不局限于直接杀伤。在OT-I TCR转基因小鼠模型中,NR4A2/IL-12 OT-I细胞处理后,肿瘤浸润OT-I细胞的IFNγ、TNF及Ki67表达显著上调,展示出增强的效应功能和增殖活性。更值得关注的是,宿主内源性CD8⁺ T细胞对非OVA抗原的特异性反应也被显著激活(抗原表位扩展,epitope spreading),表明IL-12促进了宿主抗肿瘤免疫的”唤醒”——这对解决实体瘤抗原异质性至关重要。
在人源化模型中,NR4A2/IL-12人源抗-LeY CAR T细胞以过继转移方式输入携带OVCAR-3肿瘤的NSG小鼠(TCR被TRAC敲除以防止移植物抗宿主反应),实现了OVCAR-3肿瘤的显著消退,部分小鼠获得长期无瘤生存,并在同侧再次肿瘤挑战时显示出免疫记忆保护效果,且全程无体重下降等毒性表现(图3)。RNA-seq及GSEA分析显示,NR4A2/IL-12 CAR T细胞的IFNG、IL18R1等IL-12信号通路基因、增殖及TNF/STAT3/4/5信号通路基因均显著上调,彰显了其增强的多功能效应表型。
图3 CRISPR工程化人源CAR T细胞的治疗效力与临床适用性。
4.RGS16/IL-2与临床转化潜力:患者细胞验证与一步法制备工艺
研究进一步验证了RGS16启动子驱动IL-2的方案。由于RGS16的瘤内表达强度更高,RGS16/IL-2 CAR T细胞在体内抗肿瘤效果优于NR4A2/IL-2方案,且同样无明显毒性,瘤内Treg细胞也未见增加。
在临床可及性验证方面,研究团队分析了公开泛癌症scRNA-seq数据(来自≥20种肿瘤类型),发现NR4A2和RGS16在肿瘤浸润T细胞中的表达频率均显著高于外周血T细胞,提示该策略适用范围广泛。更重要的是,来自DLBCL(弥漫大B细胞淋巴瘤)和多发性骨髓瘤患者的抗-LeY CAR T细胞均成功实现了CRISPR敲入,并表现出与健康供者细胞一致的肿瘤诱导性GFP表达及细胞因子分泌特征。
此外,研究还建立了一套”一步法”制备工艺——在TRAC基因座敲入CAR的同时,同步在NR4A2或RGS16位点敲入目的细胞因子基因,其CAR表达率、转基因敲入效率及体内疗效均与两步法方案高度一致,大大简化了CRISPR工程化武装CAR T细胞的临床生产流程。
研究意义
这项发表于 Nature 的研究为实体瘤CAR T细胞疗法的临床转化提供了一条极具潜力的新路径。其核心价值在于:以”内源性智慧”替代”合成性约束”——通过CRISPR精准敲入,让细胞自身的基因调控网络成为转基因的”智能开关”,真正实现细胞因子的肿瘤局部精准递送,在维持强效抗肿瘤活性的同时,将系统性毒性风险降至最低。这一策略从根本上解决了困扰武装型T细胞疗法多年的”疗效-毒性”两难困境。
从行业视角来看,该研究的意义深远:其一,NFAT等合成启动子系统的安全局限性已有充分的临床与临床前证据,而本研究提供的内源启动子替代方案具备明确的优越性;其二,双启动子策略(NR4A2用于高毒性因子IL-12,RGS16用于中等毒性因子IL-2)为产品设计提供了灵活选项;其三,一步法TRAC/NR4A2或TRAC/RGS16共编辑的制备工艺具有良好的规模化生产前景;其四,患者来源T细胞的成功验证大幅缩短了从基础研究到IND申报的距离。
展望未来,该策略还可进一步拓展至表达IL-15、Flt3L等其他细胞因子,甚至应用于CAR-巨噬细胞、CAR-NK细胞及自身免疫病的Treg细胞疗法领域。可以预见,以NR4A2、RGS16等内源性肿瘤限制性启动子为核心的武装型细胞疗法,将成为下一代实体瘤细胞免疫治疗产品研发的重要技术方向。
本研究用到的病毒载体信息

作为本篇Nature研究的AAV载体供应商,派真生物(PackGene Biotech)一直深耕基因治疗载体领域。我们提供从科研级到GMP级的定制化AAV/质粒生产服务,助力您的细胞与基因治疗管线加速向临床转化。欢迎留言联系我们
参考资料:
Chen AXY, Yap KM, et al. Rewiring endogenous genes in CAR T cells for tumour-restricted payload delivery. Nature, 2025, Vol 644: 241–251. https://doi.org/10.1038/s41586-025-09212-7
关于派真
作为一家专注于AAV 技术十余年,深耕基因治疗领域的CRO&CDMO,派真生物可提供从载体设计、构建到 AAV、慢病毒和 mRNA 服务的一站式解决方案。凭借深厚的技术实力、卓越的运营管理和高标准的服务交付,我们为全球客户提供一站式CMC解决方案,包括从早期概念验证、成药性评估到IIT、IND及BLA的各个阶段。
凭借我们独立知识产权的π-alphaTM 293 细胞AAV高产技术平台,我们能将AAV产量提高多至10倍,每批次产量可达1×10¹⁷vg,以满足多样化的商业化和临床项目需求。此外,我们定制化的mRNA和脂质纳米颗粒(LNP)产品及服务覆盖药物和疫苗开发的各个阶段,从研发到符合GMP的生产,提供端到端的一站式解决方案。